Are you looking to improve your communication skills? One helpful tool is a communication skills chart printable. This resource can help you track your progress and identify areas for growth.
With a communication skills chart printable, you can easily visualize your strengths and weaknesses. By regularly updating the chart, you can see how you are improving over time and set new goals for yourself.
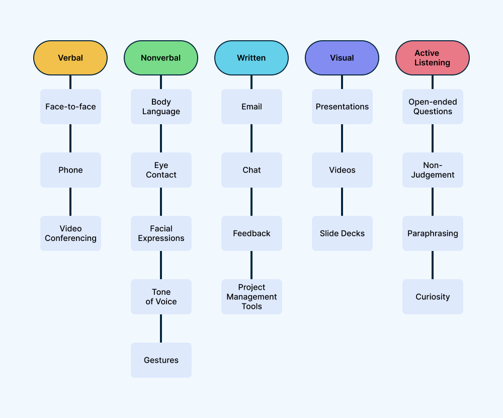
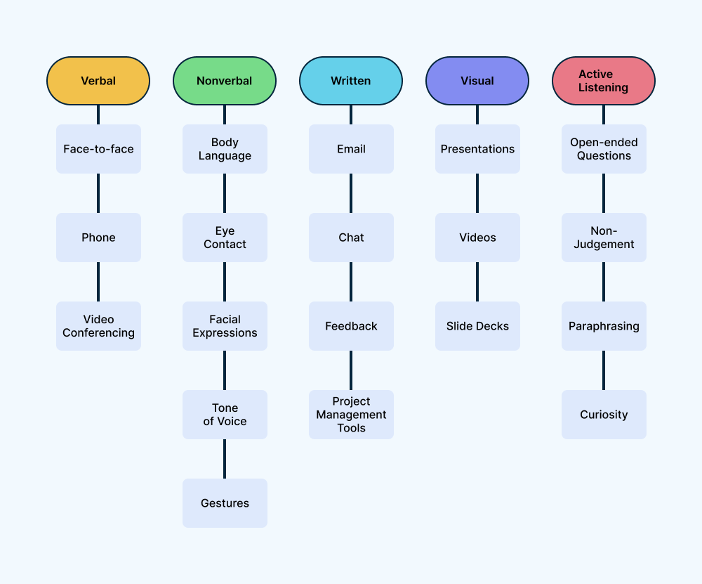
Communication Skills Chart Printable
Enhance Your Communication Skills with a Printable Chart
Use the chart to track specific skills such as active listening, empathy, and assertiveness. By monitoring your progress in each area, you can focus on developing the skills that will have the greatest impact on your communication abilities.
Printable communication skills charts are a convenient and practical tool for anyone looking to enhance their interpersonal skills. Whether you are a student, professional, or simply someone who wants to communicate more effectively, a chart can help you on your journey.
Start using a communication skills chart printable today and see how it can help you become a more effective communicator. By setting goals, tracking progress, and reflecting on your communication habits, you can take your skills to the next level and achieve greater success in your personal and professional relationships.
Improve your communication skills with a printable chart and take your interpersonal abilities to new heights. Whether you are looking to excel in your career, build stronger relationships, or simply become a more confident communicator, a chart can be a valuable resource on your journey to success.
Eight Communication Skills For Business Stock Illustration Adobe Stock
10 Essential Communication Skills For Your Personal And Professional Growth Creately
Amazon The 7 Essential Elements Of Communication Skills Chart Poster Canvas Painting Wall Art Poster For Bedroom Living Room Decor 12x18inch 30x45cm Unframe style Posters Prints
Editable Communication Skills Chart For Kids Social Skills Chart Speaking Listening Skills Positive Communication Manners Chart Etsy Canada
Communication Skills Flashcards A Helpful Resource For Therapy Coping And Emotional Growth CBT And School Counseling Tools Instant PDF Etsy




