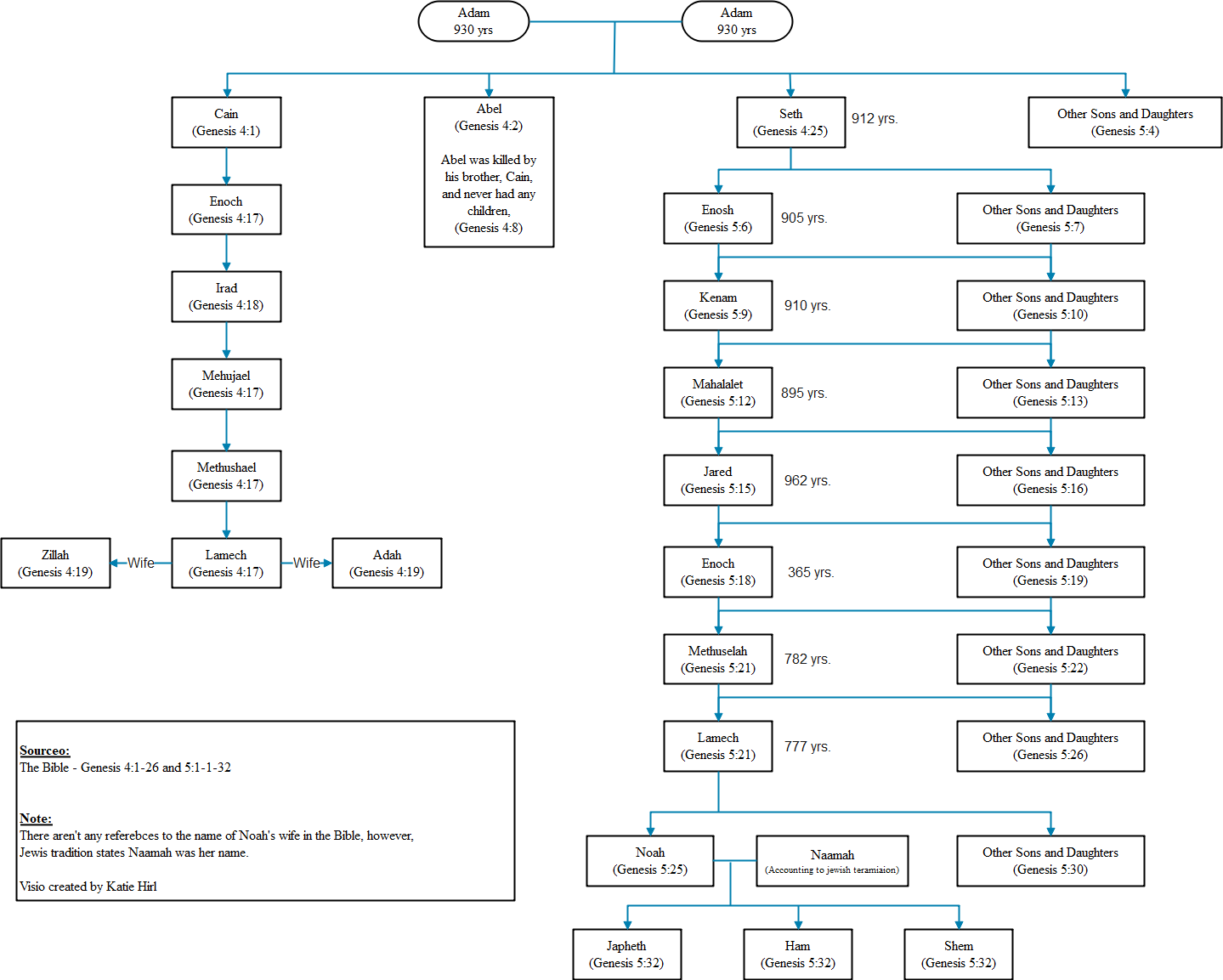
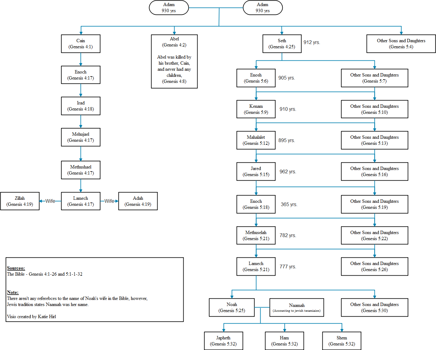
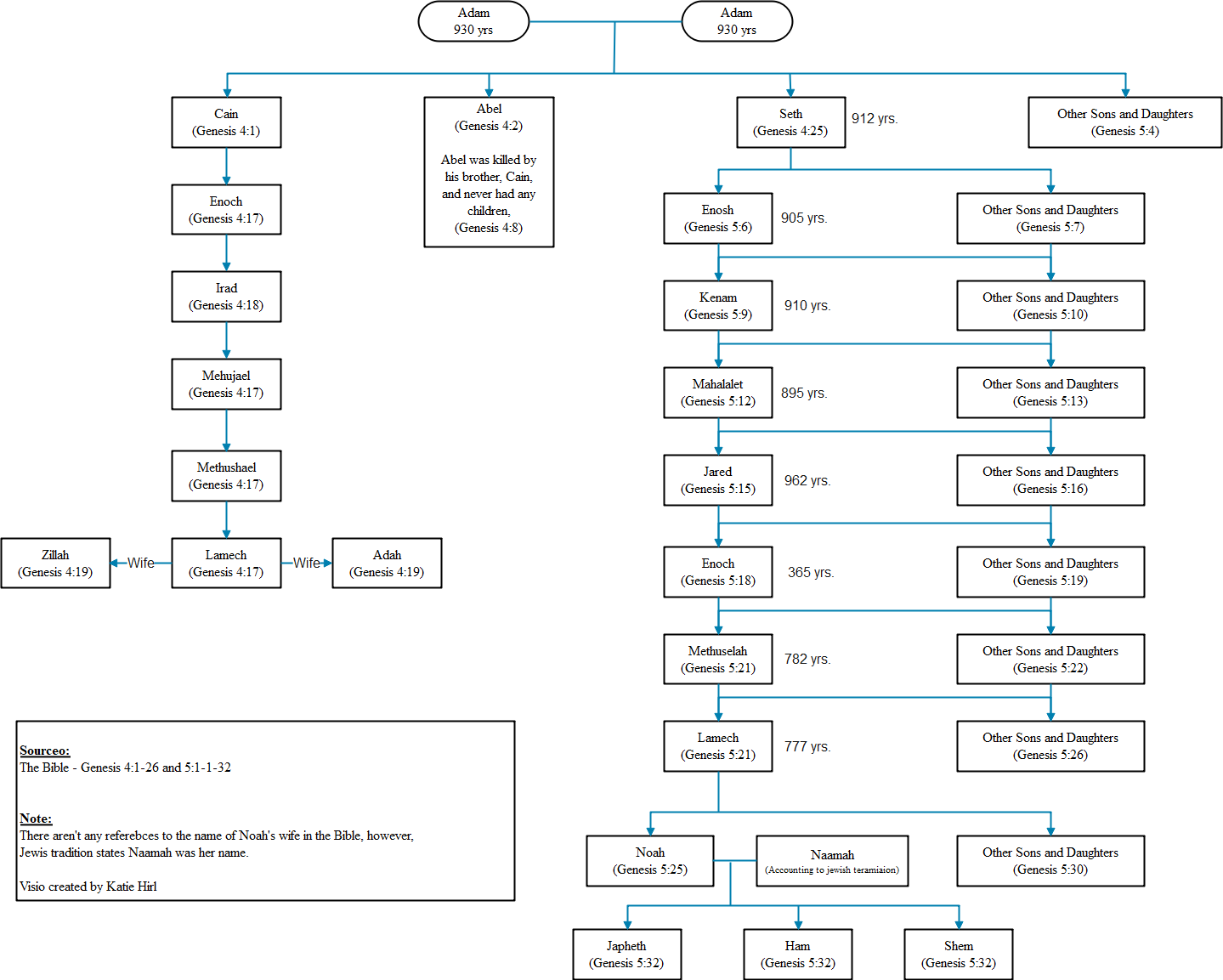
Are you interested in tracing your family’s roots through the Bible? A printable Bible genealogy chart can help you organize and visualize your family tree in a clear and easy-to-understand way. Whether you’re a beginner or a seasoned genealogist, these charts are a valuable tool for documenting your ancestry.
With a printable Bible genealogy chart, you can track your lineage all the way back to Adam and Eve, if you choose. These charts are designed to help you fill in names, dates, and other important information about your ancestors. You can customize them to fit your family’s unique history and heritage.
Printable Bible Genealogy Chart
Printable Bible Genealogy Chart
Using a printable Bible genealogy chart can make the process of researching and recording your family history more enjoyable and organized. These charts are available in various formats, including PDF and Excel, making it easy to print and fill in by hand or type in digitally.
By creating a visual representation of your family tree, you can easily spot missing information or identify connections you may not have noticed before. Whether you’re exploring your roots for personal interest or genealogical research, a printable Bible genealogy chart is a great starting point.
Start documenting your family’s history today with a printable Bible genealogy chart. With just a few clicks, you can download and print a chart that will help you uncover the stories and connections that make up your unique family tree. Happy tracing!
Bible Genealogy Printable from Adam To Jesus
Bible History Genealogical Chart instant Download biblical And
Genealogy Poster A Family Tree From Adam To Jesus
Genesis Genealogical Charts UnderstandChristianity
Genealogy Of Abraham s Chart Abraham s Family Tree




