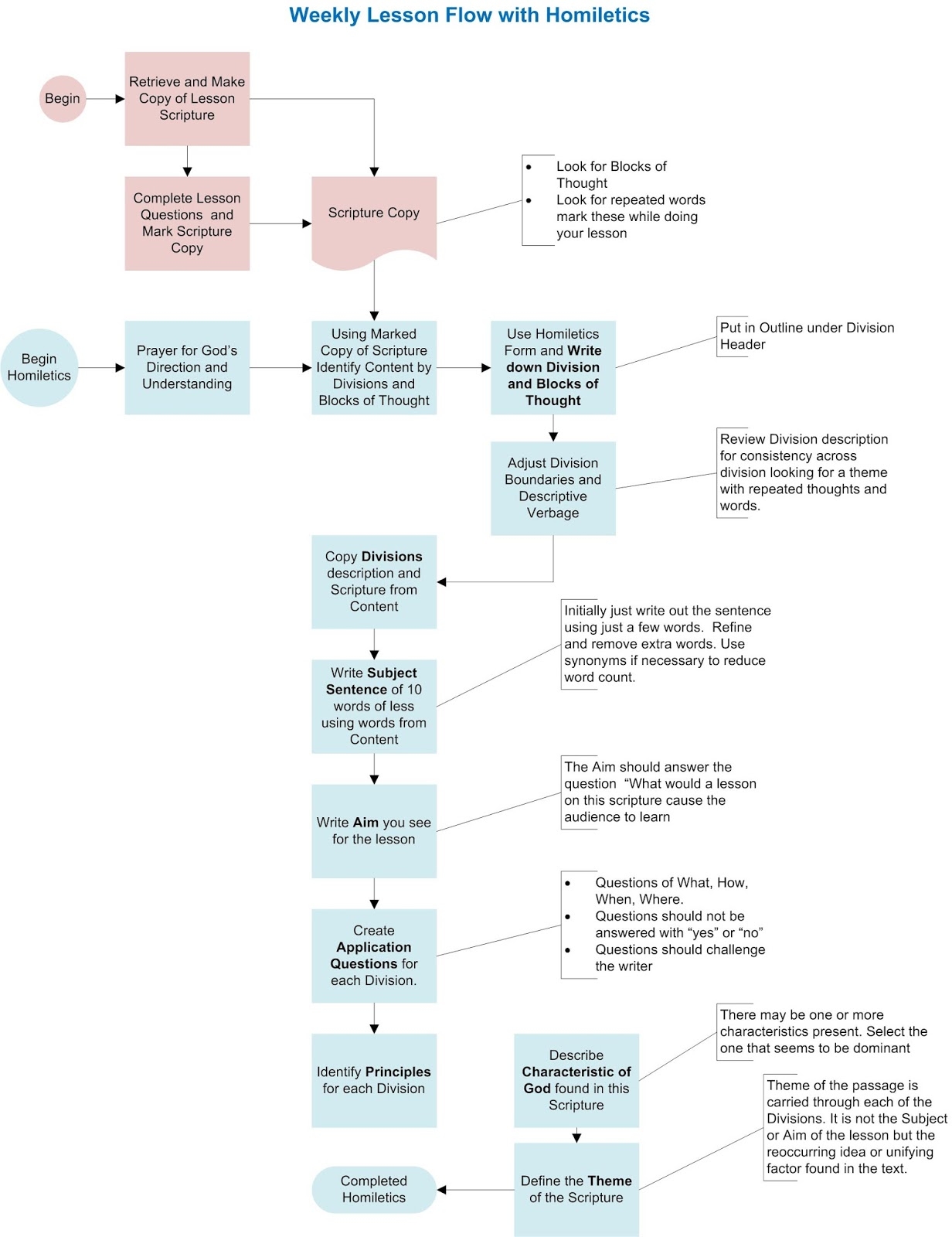
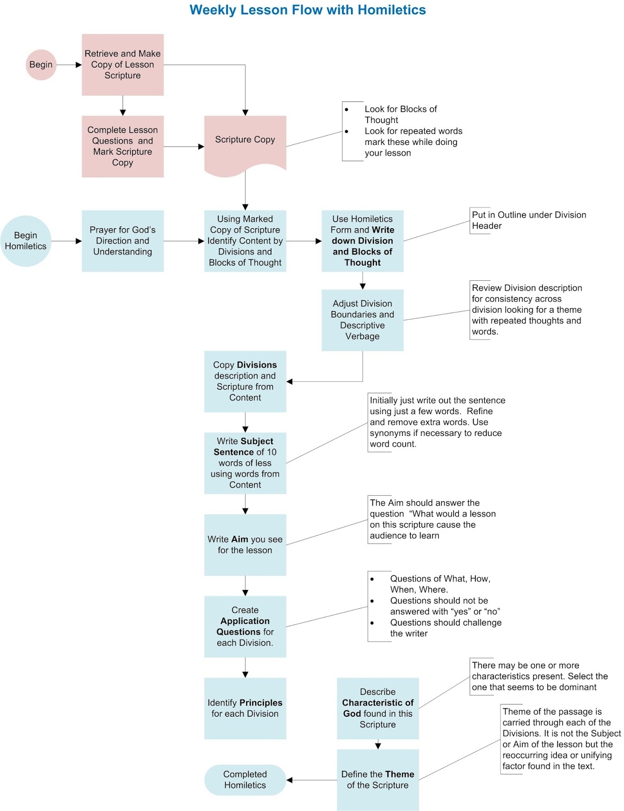
Homiletics can be a challenging subject to teach, but with the right resources, it can become much more manageable. One such resource is a Printable Homiletics Worksheet, which can help students organize their thoughts and improve their preaching skills.
These worksheets typically include sections for scripture references, main points, illustrations, and applications. By filling out these worksheets, students can create more structured and engaging sermons that resonate with their audience.
Printable Homiletics Worksheet
Printable Homiletics Worksheet: An Essential Tool for Preachers
One of the key benefits of using a Printable Homiletics Worksheet is that it provides a framework for sermon preparation. It guides students through the process of crafting a sermon, helping them stay focused and on track.
Additionally, these worksheets can be a valuable tool for feedback and reflection. After delivering a sermon, students can review their worksheets to see what worked well and what could be improved upon for future sermons.
Overall, a Printable Homiletics Worksheet is a versatile and practical resource for anyone looking to improve their preaching skills. Whether you’re a seasoned pastor or a novice preacher, these worksheets can help you deliver more impactful and meaningful sermons to your congregation.
In conclusion, if you’re looking to enhance your preaching abilities and create more engaging sermons, consider using a Printable Homiletics Worksheet. With its structured format and helpful prompts, this tool can make sermon preparation more efficient and effective, ultimately leading to more powerful and inspiring messages.
Mental Health Tips Worksheets
Homiletics Crossword WordMint
BSF Homiletics BINGO WordMint
Homiletics In The Sierra Foothills Homiletics According To Chuck
Homeletics Template Bible Study Printables Bible Study Worksheets Library




